Connecting the Future: Today

Qtronics - Your Gateway to RF   Systems, Antennas, Embedded Systems, and IoT Solutions

DESIGN AND DEVELOPMENT

RF Systems​ & Modules

RF front-end is a very crucial component in communication systems. They integrate antennas, filters, amplifiers, and mixers to enable signal reception and transmission. Key considerations include frequency range, bandwidth, linearity, noise figure, power consumption, and size reduction. Advanced techniques like multi-band and reconfigurable architectures enhance performance and flexibility.

Antenna Systems

Careful antenna design is essential for achieving optimal performance. The factors like frequency range, gain, radiation pattern, and impedance matching must be critically established beforehand. Various types of antennas are being designed to meet the modern-day applications whether it's mobile networks, satellite communication, Wi-Fi, or IoT devices.

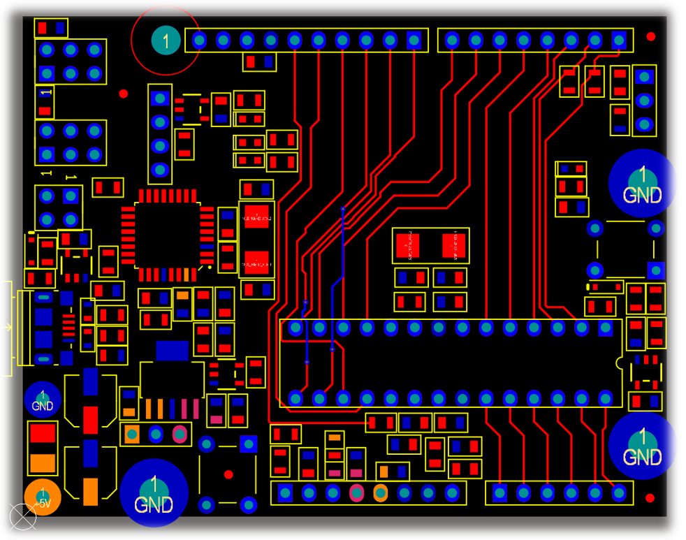
Electronics Systems & PCB Design

Electronic systems and PCB design play an important role in almost every aspect of modern life, from the devices we use every day to the infrastructure that powers our society. These systems enable the functionality of countless electronic devices, from smartphones and computers to medical equipment and automotive technology. Printed circuit board (PCB) designs are especially important because they provide the structural basis that enables various functionalities. Effective PCB design ensures optimal performance, reliability and manufacturability, contributing to product success and customer satisfaction.

Embedded Systems

Designing embedded systems requires careful consideration of factors such as power consumption, size constraints, real-time responsiveness, and reliability. Engineers must balance hardware and software components, optimize algorithms, and ensure seamless integration with the target environment.

IoT Solutions

Developing IoT solutions requires a multidisciplinary approach. It begins with defining clear use cases and requirements, followed by selecting appropriate hardware, designing efficient communication protocols, implementing robust security measures, and designing scalable software. Testing, data analytics, and continuous monitoring ensure optimal performance and user experience in IoT deployments.

SUPPORT & MAINTENANCE

We provide comprehensive support and maintenance services to ensure optimal performance and product longevity. This includes a variety of activities including troubleshooting, diagnosis and repair, and software updates. We provide technical support to resolve any issues that may arise during installation or commissioning, providing quick solutions to minimize downtime. In addition, we provide regular maintenance programs to keep systems operating at peak performance, performing periodic inspections, calibrations and upgrades when necessary. By providing responsive support and proactive maintenance, we ensure that our products always meet the highest standards of performance and reliability.

CONSULTING SERVICES

Our company provides comprehensive consulting services, tailored to meet the diverse needs of customers. Leveraging expertise in RF and microwave technology, our team of experienced engineers provides strategic advice and technical insight to help customers solve their challenges complexity and optimization of their systems. Whether designing custom solutions, conducting feasibility studies, or providing expert advice on technology selection and integration, our firm's consulting services help clients make informed decisions. throughout and achieve their goals effectively. From initial idea development to implementation and beyond, we work closely with customers to deliver innovative, tailored solutions that drive success in a rapidly changing industry landscape.

COURSES & TRAININGS

We offer specialized courses, trainings and workshops in AI and its applications, AI Driven Antenna Design, PCB Design, and Advanced Technologies, tailored for engineers, students, and professionals looking to excel in RF industry. Our expert-led programs provide hands-on experience with industry-standard tools like HFSS, CST Studio, and Altium Designer, covering everything from antenna design (microstrip, patch, Yagi, and more) to professional PCB layouts. We also specialize in advanced domains such as EMC/EMI compliance, Reconfigurable Intelligent Surfaces (RIS), Open-RAN deployment and testing, basic and advanced AI and its applications, and introduction to sensing technologies, ensuring participants gain cutting-edge knowledge and skills. Whether you're aiming to master RF design, optimize PCB layouts, or explore emerging technologies, our flexible in-person and online courses are designed to help you succeed. Participants receive professional certifications, free toolkits, and the opportunity to work on real-world projects, building a portfolio that stands out. Complete list of course is available here.

Product Development Cycle

Design, Development & Integration

Best capabilities in simulation, modelling and optimization

R&D Testing

In-House measurement facilities to fully support verification before certification.

Consultation

Providing consulting services supporting full product development in respect of antennas, RF front-ends, embedded systems and IoT solutions

Contact Us